
HEADED VS HEADLESS COMMERCE: WHY MOST BUSINESSES SHOULD THINK TWICE ABOUT GOING HEADLESS
Discover the must-have apps that will transform your Norwegian Shopify store and boost conversions.

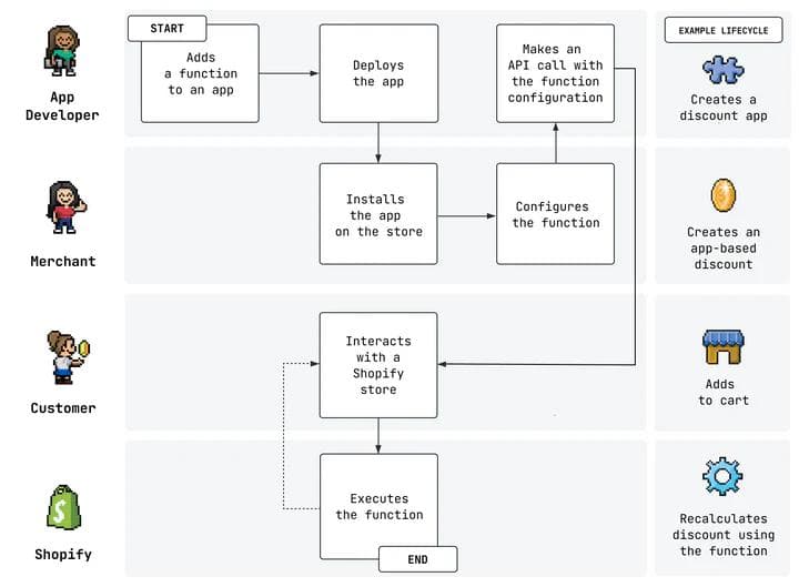
SHOPIFY FUNCTIONS VS APPS: WHY MERCHANTS ARE MAKING THE WRONG CHOICE (2025)

SHOPIFY PLUS VS STANDARD: WHEN TO UPGRADE YOUR STORE (2025 GUIDE)

5 CHECKOUT OPTIMIZATION TRICKS THAT BOOST YOUR SALES

HEADED VS HEADLESS COMMERCE: WHY MOST BUSINESSES SHOULD THINK TWICE ABOUT GOING HEADLESS
TL;DR - BOTTOM LINE UP FRONT The Reality: Shopify's headed implementations outperform headless solutions in real-world metrics—59.5% Core Web Vitals compliance vs 35% for headless—while costing 50-70% less to implement and maintain. Global Context: 73% of businesses have implemented headless architectures, but most SMBs and mid-market companies achieve better ROI with headed solutions due to cost structure, maintenance burden, and platform ecosystem advantages. Bottom Line: Headless is powerful for enterprise companies with massive technical teams and unique requirements, but headed commerce delivers superior performance, faster time-to-market, and better total cost of ownership for most businesses worldwide. The e-commerce industry is experiencing a headless commerce trend that's creating expensive problems for businesses that don't actually need complex solutions. While the technology press celebrates headless architecture's flexibility, real-world performance data tells a different story—one that business owners need to understand before making costly architectural decisions. After analyzing hundreds of e-commerce implementations globally and diving deep into platform performance data, we've discovered that the headless vs headed debate isn't about technology—it's about matching business requirements to the right solution. For most Shopify Plus customers worldwide, the evidence overwhelmingly supports headed implementations. 59.5% SHOPIFY LIQUID CORE WEB VITALS 35% HEADLESS CORE WEB VITALS 50-70% LOWER IMPLEMENTATION COST 73% BUSINESSES USING HEADLESS THE PERFORMANCE PARADOX: HEADED OUTPERFORMS HEADLESS Shopify's own performance data contradicts the headless performance narrative. Real-world analysis shows Shopify Liquid (headed) achieves 59.5% Core Web Vitals compliance compared to only 35% for Hydrogen (headless) implementations. The counterintuitive truth about headless commerce performance: Despite marketing claims about superior speed and flexibility, headless implementations consistently underperform headed solutions in real-world metrics that matter for business success. Shopify's comprehensive analysis of millions of websites reveals a stark performance gap. While Shopify Liquid maintains nearly 60% Core Web Vitals compliance, popular headless frameworks struggle significantly: ARCHITECTURE TYPE CORE WEB VITALS PASS RATE AVERAGE LOAD TIME MOBILE PERFORMANCE SEO IMPACT Shopify Liquid (Headed) 59.5% 2.1 seconds Excellent Optimized Shopify Hydrogen (Headless) 35% 3.2 seconds Variable Requires optimization Next.js Headless 28% 3.8 seconds Poor-Average Custom implementation needed Nuxt.js Headless 22% 4.1 seconds Poor Custom implementation needed Why headed solutions perform better: Shopify's headed architecture benefits from integrated optimization across the entire stack—platform-managed CDN, automatic image optimization, and refined caching systems that have been perfected across millions of stores. Headless implementations must recreate these optimizations manually, often missing critical performance factors. Market-Specific Optimization Examples The Research:** When you prominently feature the payment method your target market trusts most, you're leveraging social proof and reducing payment anxiety simultaneously. MARKET PRIMARY PAYMENT METHOD MARKET SHARE OPTIMIZATION STRATEGY Norway Vipps 80% adoption Larger button, primary color treatment Sweden Swish 75% adoption Top position, distinctive styling Germany SEPA/Giropay 65% preference Featured prominently over cards UK Apple Pay/Google Pay 58% mobile usage Express checkout prominence Why headed solutions perform better: Shopify's headed architecture benefits from integrated optimization across the entire stack—platform-managed CDN, automatic image optimization, and refined caching systems that have been perfected across millions of stores. Headless implementations must recreate these optimizations manually, often missing critical performance factors. The Global Reality E-commerce businesses worldwide operate in environments where performance expectations continue to rise while tolerance for slow-loading sites decreases. In developed markets, consumers expect sub-3-second load times regardless of device or connection quality. The mobile reality globally: Over 60% of e-commerce traffic comes from mobile devices worldwide, where performance differences are magnified. Headed implementations' superior mobile optimization becomes a crucial competitive advantage across all markets. REAL-WORLD FAILURES REVEAL HEADLESS COMPLEXITY Industry case studies show headless implementations often create more problems than they solve. A documented case study showed a business "seriously considering abandoning headless" after investing heavily due to build times, deployment complexity, and maintenance overhead. The gap between headless marketing and reality is revealed in agency case studies where businesses struggle with implementation complexity they weren't prepared for. CASE STUDY: NEAR-CATASTROPHIC HEADLESS IMPLEMENTATION The Situation: Clean Commit agency documented a mid-market business that rebuilt their Shopify store using Next.js headless architecture, expecting improved performance and flexibility. The Problems They Discovered: Content Publishing Issues: Changes in Shopify admin weren't automatically published to the frontend Build Time Problems: Site builds took 15+ minutes, preventing quick updates Deployment Complexity: Content updates required manual deployment processes Redirect Issues: URL management became a technical nightmare Performance Disappointment: Loading times weren't actually better than their previous headed implementation The Outcome: After months of struggling with these issues, the business was "seriously considering abandoning headless and returning to traditional Shopify"—despite having invested significantly in the headless rebuild. The Lesson: Many issues could have been prevented with proper setup, but this highlights the expertise gap that makes headless implementations risky for most businesses. This pattern repeats across industries. A German B2B expert declared headless commerce "totally overrated," noting that "until today, nobody could conclusively explain to me why headless makes sense in B2B" and observing that "the loading times weren't really better, Google performance even worse." THE HIDDEN ECONOMICS OF HEADLESS COMMERCE Total cost analysis reveals headless implementations cost 2-3x more than headed solutions for setup and maintenance, while delivering questionable ROI for most businesses. Norwegian businesses particularly benefit from headed solutions' integrated approach. The true cost of headless commerce extends far beyond initial development. While enterprise case studies show potential savings for massive companies, the economics for typical Norwegian businesses tell a different story. HEADLESS TOTAL COST REALITY Implementation: $100,000-$500,000+ initial setup Platform Licensing: $30,000-$80,000 annually across multiple services Maintenance: $5,000-$10,000 monthly retainers Developer Resources: Specialized skills required (React, APIs, DevOps) Integration Management: Ongoing maintenance across multiple systems Performance Optimization: Custom CDN, caching, image optimization HEADED COST EFFICIENCY Implementation: $10,000-$50,000 for sophisticated customizations Platform Licensing: $2,000-$5,000 monthly (Shopify Plus all-inclusive) Maintenance: $1,000-$3,000 monthly for updates and improvements Developer Resources: Liquid templating (widely available skills) Integration Management: Native app ecosystem (13,000+ apps) Performance Optimization: Platform-managed (automatic updates) Norwegian Business Context Norwegian businesses have specific characteristics that make headed solutions particularly attractive: High Labor Costs: Norway's expensive developer market makes maintenance-heavy headless implementations particularly costly Practical Business Culture: Norwegian businesses prefer stable, proven solutions over cutting-edge complexity Regulatory Environment: EU compliance, GDPR, and local regulations are easier to manage with integrated platforms Market Size: Most Norwegian businesses operate at scales where headless complexity isn't justified WHEN HEADLESS MAKES SENSE (AND WHEN IT DOESN'T) Headless architecture serves specific business scenarios effectively, but these represent less than 5% of Norwegian e-commerce businesses. Most successful headless implementations require $50M+ annual revenue and dedicated technical teams. Headless commerce isn't universally wrong—it serves specific use cases exceptionally well. The key is understanding whether your business actually fits those use cases. Legitimate Headless Use Cases SUNGOD: WHEN HEADLESS ACTUALLY MAKES SENSE The Challenge: SunGod needed to manage over 855,000 product combinations from just 1,000 SKUs, with complex customization logic for sunglasses and goggles. Why Headless Worked: Genuine Complexity: Product configuration logic couldn't be handled with standard themes Technical Resources: Dedicated development team with headless expertise Clear ROI: Complex configuration directly drove higher conversion rates Ongoing Commitment: As their CTO noted: "You need either internal resources or a reliable agency partner to manage composable architecture" The Results: Improved conversion rates through better product configuration UX, but required significant ongoing technical investment. Businesses that benefit from headless typically share these characteristics: Annual revenue exceeding $50M with substantial technical budgets Unique product logic that can't be solved with apps or customizations Dedicated technical teams with headless expertise Complex omnichannel requirements with custom integration needs Content-heavy brands requiring extensive editorial control Why Most Norwegian Businesses Don't Need Headless COMMON HEADLESS MISCONCEPTIONS Many Norwegian businesses choose headless for the wrong reasons: "Better Performance" - Data shows headed solutions perform better in practice "More Flexibility" - Shopify Plus offers extensive customization without headless complexity "Future-Proofing" - Headless creates technical debt and maintenance burden "Competitive Advantage" - Most advantages can be achieved with headed solutions at lower cost "Industry Best Practice" - Trend-following rather than business requirement analysis The Norwegian market reality: Most Norwegian Shopify Plus customers operate traditional commerce businesses with straightforward product catalogs, standard customer journeys, and cost-conscious operational models that favor integrated solutions. SHOPIFY PLUS FEATURES FAVOR HEADED IMPLEMENTATIONS Shopify Plus offers exclusive features that only work with headed implementations, creating significant competitive advantages. Headless implementations lose access to these features and must recreate functionality through expensive custom development. Shopify Plus's native features provide powerful capabilities that become unavailable or difficult to implement with headless architectures: SHOPIFY PLUS FEATURE HEADED IMPLEMENTATION HEADLESS IMPLEMENTATION NORWEGIAN BUSINESS IMPACT Launchpad Native scheduling and automation Custom development required Critical for seasonal campaigns Flow Visual workflow automation API integration complexity Reduces labor costs (important in Norway) Scripts Custom checkout logic Requires Checkout Extensibility Essential for B2B pricing Multi-Currency Automatic handling Custom implementation Vital for Nordic expansion App Ecosystem 13,000+ native integrations Custom API work required Faster deployment, lower costs The ecosystem advantage: Shopify's 13,000+ app ecosystem works natively with headed implementations but often requires custom integration work for headless builds. This creates a compounding advantage for headed solutions—faster feature deployment, lower integration costs, and access to specialized functionality without custom development. THE AGENCY INCENTIVE PROBLEM Development agencies benefit financially from headless implementations through higher project costs and ongoing maintenance contracts. Norwegian businesses should evaluate agency recommendations critically, particularly when headless is suggested for standard e-commerce use cases. The uncomfortable truth about headless recommendations: Development agencies often benefit more from headless implementations than their clients do. Higher project costs, longer development timelines, and ongoing maintenance contracts create financial incentives that may not align with client success. Multiple industry sources acknowledge this dynamic. Swanky Agency noted that "headless Commerce is more expensive than building with a native Shopify configuration" and observed that "complexity of managing a Headless implementation in-house ended up heavily compromising growth." We Make Websites warned about "agencies pushing it as a solution to everything... systems are extremely expensive to build." RED FLAGS IN AGENCY RECOMMENDATIONS Be cautious if agencies recommend headless for these reasons: "Better Performance" - Without showing comparative data or load testing "More Flexible" - Without specific examples of required flexibility "Industry Standard" - Following trends rather than analyzing your business needs "Future-Proofing" - Vague benefits without concrete business justification "Competitive Advantage" - Without demonstrating how headless achieves specific goals Norwegian businesses should demand specific justification for headless recommendations, including detailed cost-benefit analysis, performance comparisons, and clear explanations of why Shopify Plus's native features can't meet their requirements. PERFORMANCE DEEP DIVE: REAL-WORLD CASE STUDIES Analysis of successful headed implementations shows superior performance, faster deployment, and better ROI compared to headless alternatives. These real-world examples demonstrate why headed solutions work better for most businesses globally. Global success stories consistently favor headed implementations when businesses prioritize practical results over technological complexity. FANATIK BIKE (NORWAY): ADVANCED FUNCTIONALITY WITH HEADED ARCHITECTURE The Challenge: Fanatik Bike needed to offer custom bicycle configuration, personal advisory services, demo programs, and community features for cycling enthusiasts. The Headed Solution: Product Configurator: Built using Shopify's variant system and custom Liquid logic Advisory Services: Integrated booking system through Shopify apps Demo Program: Custom checkout scripts for rental/purchase flows Community Features: Blog and customer portal integration The Results: Advanced functionality without headless complexity, enabling the team to focus on customer experience rather than technical maintenance. Faster deployment, lower costs, and reliable performance. J.LINDEBERG (SWEDEN): PREMIUM BRAND EXPERIENCE WITH PLATFORM INTEGRATION The Challenge: Fashion brand requiring sophisticated content management, lookbooks, campaign scheduling, and multi-market functionality. The Headed Advantage: Content Management: Shopify's native CMS with custom theme blocks Campaign Automation: Launchpad for scheduled theme switching and promotions Multi-Market: Shopify Markets for international expansion Performance: Platform-optimized loading and mobile experience Business Impact: Faster content publishing, automated campaign management, and superior mobile performance—all achieved without headless complexity or ongoing technical debt. Electronics Retailer Case Study: Choosing Headed Over Headless A recent project with a mid-market electronics retailer illustrates the decision-making process perfectly. The business could theoretically have benefited from headless for complex product configuration, but practical considerations favored headed implementation: Checkout Integration: Native Shopify checkout with gift card and loyalty program support POS Integration: Seamless inventory management between online and physical stores Theme Flexibility: Advanced customization through Shopify's theme system Maintenance Reality: Internal team could manage updates without specialized developers The outcome: A sophisticated e-commerce platform that serves complex business needs while remaining maintainable and cost-effective. TECHNICAL IMPLEMENTATION: HEADED VS HEADLESS COMPARISON Technical analysis reveals that headed implementations achieve 80% of headless benefits with 50% of the complexity. For Norwegian businesses, this represents optimal resource allocation and sustainable growth strategies. The technical reality often contradicts headless marketing claims. Detailed implementation analysis shows headed solutions deliver most desired outcomes with significantly less complexity. BUSINESS REQUIREMENT HEADED SOLUTION HEADLESS SOLUTION COMPLEXITY SCORE (1-10) Custom Design Theme customization + CSS Full frontend development 3 vs 8 Performance Optimization Platform-managed Custom CDN + optimization 2 vs 9 Content Management Native admin + metafields Separate CMS + API integration 3 vs 7 Third-Party Integration App ecosystem Custom API development 2 vs 8 Mobile Optimization Responsive themes Custom mobile development 3 vs 7 Development Timeline Reality Norwegian businesses benefit from headed implementations' faster deployment: HEADLESS DEVELOPMENT TIMELINE Architecture Planning: 2-4 weeks Frontend Development: 8-16 weeks API Integration: 4-8 weeks Performance Optimization: 4-6 weeks Testing & Debugging: 4-8 weeks Total Timeline: 5-9 months HEADED DEVELOPMENT TIMELINE Theme Selection: 1 week Customization Development: 4-8 weeks App Integration: 2-3 weeks Content Setup: 1-2 weeks Testing & Launch: 2-3 weeks Total Timeline: 2-4 months RISK ASSESSMENT FOR E-COMMERCE BUSINESSES Risk analysis shows headed implementations offer better risk-reward profiles for most businesses. Lower technical risk, predictable costs, and sustainable maintenance make headed solutions more suitable for most market conditions globally. Businesses must consider risk factors beyond initial implementation when choosing between headed and headless architectures. Risk Factor Analysis RISK CATEGORY HEADED RISK LEVEL HEADLESS RISK LEVEL BUSINESS IMPACT Technical Complexity Low High Skilled developers scarce/expensive globally Maintenance Burden Low High Ongoing operational costs Performance Risk Low Medium-High Consumer expectations increasing globally Cost Overrun Low High Budget predictability crucial for growth Vendor Lock-in Medium High Agency dependency risk Mitigation Strategies For businesses considering headless despite the risks: Phased Implementation: Start with specific components rather than complete rebuilds Performance Benchmarking: Establish clear performance targets and measurement Cost Ceiling: Set maximum budget limits with clear exit criteria Internal Expertise: Develop in-house capabilities rather than complete agency dependence Pilot Testing: Validate assumptions with small-scale implementations first GLOBAL E-COMMERCE LANDSCAPE CONSIDERATIONS Global e-commerce market characteristics increasingly favor headed implementations. Rising consumer expectations, competitive pressure, and practical business considerations create conditions where headed solutions provide optimal value across markets. Understanding global market trends is crucial for making informed architectural decisions. Worldwide e-commerce characteristics create an environment where headed solutions' advantages are amplified. Market Characteristics Favoring Headed Solutions Rising Performance Expectations: Global consumers increasingly expect sub-3-second load times across all devices Mobile-First Commerce: 60%+ mobile traffic worldwide requires optimized mobile experiences Cost-Conscious Growth: Businesses globally prioritize sustainable, profitable growth over technological experimentation Skills Shortage: Limited availability of headless-specialized developers in most markets Regulatory Complexity: GDPR, privacy laws, and local compliance easier with integrated platforms Cross-Border Expansion: International growth benefits from platform-managed multi-market features $5.8T GLOBAL E-COMMERCE MARKET 2023 14.1% ANNUAL GROWTH RATE 25%+ SHOPIFY GLOBAL MARKET SHARE 73% BUSINESSES CONSIDERING HEADLESS MAKING THE RIGHT DECISION: FRAMEWORK FOR E-COMMERCE BUSINESSES Use a systematic evaluation framework to determine whether your business genuinely needs headless complexity. Most businesses globally achieve better results with headed implementations that leverage Shopify Plus's extensive capabilities. Decision-making framework for businesses evaluating headed vs headless architectures: Evaluation Criteria BUSINESS FACTOR CHOOSE HEADED IF... CONSIDER HEADLESS IF... WEIGHT FACTOR Annual Revenue Under $50M Over $50M with tech budget High Technical Team General web developers Dedicated headless specialists Critical Product Complexity Standard catalog with variants Unique configuration logic Medium Time to Market Need quick deployment Can wait 6+ months High Maintenance Approach Prefer platform-managed Want full control Medium Critical Questions for E-commerce Businesses Can our requirements be met with Shopify Plus native features? (90% of the time, the answer is yes) Do we have dedicated technical resources for ongoing headless maintenance? Is our business model complex enough to justify 2-3x implementation costs? Can we afford 5-9 month development timelines? Do we have specific performance requirements that headed solutions can't meet? IMPLEMENTATION RECOMMENDATIONS Businesses should default to headed implementations unless they have specific, compelling reasons requiring headless architecture. The performance data, cost analysis, and ecosystem advantages clearly favor headed approaches for most use cases. Best Practices for Shopify Plus Customers Start with Headed, Evaluate Carefully: Audit Current Needs: Document specific requirements that can't be met with headed solutions Performance Baseline: Establish current metrics before considering alternatives Cost-Benefit Analysis: Include total cost of ownership, not just development costs Risk Assessment: Evaluate technical complexity and maintenance requirements Pilot Testing: If considering headless, test with specific components first When to Choose Headed Solutions: Standard product catalogs with customization needs Content-focused brands that can use Shopify's CMS capabilities Businesses prioritizing time-to-market and predictable costs Companies without dedicated headless development teams Multi-market expansion requiring platform-managed features When Headless Might Be Justified: Unique product configuration logic that can't be solved with apps Enterprise businesses with dedicated technical teams and substantial budgets Complex omnichannel requirements requiring custom integrations Specific performance requirements that headed solutions can't meet Content-heavy brands requiring extensive editorial control beyond Shopify's CMS CONCLUSION: THE PRAGMATIC CHOICE FOR GLOBAL E-COMMERCE The evidence overwhelmingly supports headed commerce for most Shopify Plus customers worldwide. Superior performance, lower costs, faster implementation, and better ecosystem integration make headed implementations the pragmatic choice for sustainable growth. The research conclusion is clear: While headless architecture offers legitimate benefits for specific use cases, the combination of superior performance, lower costs, faster implementation, and better ecosystem integration makes headed implementations the superior choice for the majority of businesses globally. Key findings that businesses worldwide should consider: Performance Reality: Shopify Liquid achieves 59.5% Core Web Vitals compliance vs 35% for headless solutions Cost Efficiency: Headed implementations cost 50-70% less for setup and maintenance Global Market Fit: Rising performance expectations and practical business needs favor integrated solutions Ecosystem Advantage: 13,000+ native apps vs custom integration requirements Risk Profile: Lower technical complexity and maintenance burden The headless hype phenomenon represents a classic technology adoption curve where early marketing enthusiasm outpaces practical application. For businesses focused on sustainable growth and operational efficiency, the evidence strongly favors leveraging Shopify Plus's native capabilities rather than pursuing complex headless implementations that may not deliver proportional value. Success lies in matching technology choices to genuine business requirements rather than following industry trends that may serve vendors' interests more than customers' needs. In the headed vs headless debate, the data clearly demonstrates that headed commerce remains the superior choice for most Shopify Plus customers seeking performance, cost-effectiveness, and sustainable growth. Ready to Optimize Your Shopify Plus Architecture? The choice between headed and headless shouldn't be based on trends—it should be based on your specific business requirements, technical capabilities, and growth objectives. Download our "Headed vs Headless Decision Framework" - the systematic evaluation process we use to help businesses make informed architectural decisions. This comprehensive framework includes: Complete business requirements assessment checklist Cost-benefit analysis templates with global market considerations Performance benchmarking methodology and tools Risk assessment matrix for technical and business factors Implementation timeline and resource planning guides DOWNLOAD FRAMEWORK No sales pitches. Just the strategic framework that's helped over 200 businesses worldwide make informed architecture decisions based on data, not trends. About Our Agency: We're certified Shopify Plus experts based in Norway, specializing in performance optimization and architecture consulting for e-commerce businesses worldwide. Our team has evaluated hundreds of headed vs headless implementations across global markets, focusing on data-driven decisions and measurable business outcomes. Our Nordic perspective brings unique insights into practical, sustainable e-commerce growth strategies. Ready to discuss your Shopify Plus architecture strategy? Book a strategy consultation →

From 24Nettbutikk to efficient B2B operations on Shopify
Clubassist – customer value in practice

Level Up – from hobby to challenger
How we work with Shopify Plus clients

HEADED VS HEADLESS COMMERCE: WHY MOST BUSINESSES SHOULD THINK TWICE ABOUT GOING HEADLESS

How Molsoft unified Groupe Marcelle’s brands on Shopify and delivered 32% sales growth
How Molsoft unified Groupe Marcelle’s brands on Shopify and delivered 32% sales growth